近日,中山大学肿瘤防治中心与吉因加联合研发了一种新型液体活检多癌筛查(MCED)和癌症信号溯源(CSO)方法,其成果《The INSPECTOR study: enhanced feasibility for clinical translation of a multi-cancer early detection method based on enzyme-assisted high signal-to-noise ratio sequencing of methylated circulating tumor DNA》在国际著名杂志、Science合作期刊Cancer Communications(IF=24.9)上在线发表。
该MCED和CSO方法基于吉因加自主研发的GM-seq(人源hTET酶辅助的甲基化测序)技术平台,在中国8种高发性、高致死性的癌症(肺癌、乳腺癌、结直肠癌、肝癌、食道癌、胃癌、胰腺癌和卵巢癌)中表现出国际领先的特异性、灵敏度以及溯源准确性,为全球癌症早筛提供了“中国方案”。

为何癌症早筛如此迫切?
在癌症防治中,“早发现、早治疗” 是降低死亡率、提高生存质量的关键。在中国,肺癌、乳腺癌、结直肠癌、肝癌、食管癌、胃癌、胰腺癌、卵巢癌这 8 种癌症,占了全国癌症死亡人数的 76%,是威胁健康的主要 “杀手”。
但传统筛查手段存在诸多局限:常规体检中的肿瘤标志物检测容易出现漏检或误判;胃镜、肠镜等内窥镜检查有侵入性,准备复杂且很多人不愿配合;而胰腺癌、卵巢癌更是长期缺乏有效的早筛方法,常常一发现就是晚期,让治疗陷入被动......
针对这些痛点,研究团队以血液中的游离 DNA 为检测样本,研发出无需多轮检查、便捷高效的新型早筛技术,有望填补临床空白。
技术核心:精准捕捉癌症的 “微弱信号”
这项技术的核心是吉因加自主研发的 GM-seq 甲基化测序平台,靠两大优势破解了早期癌症检测的难题:
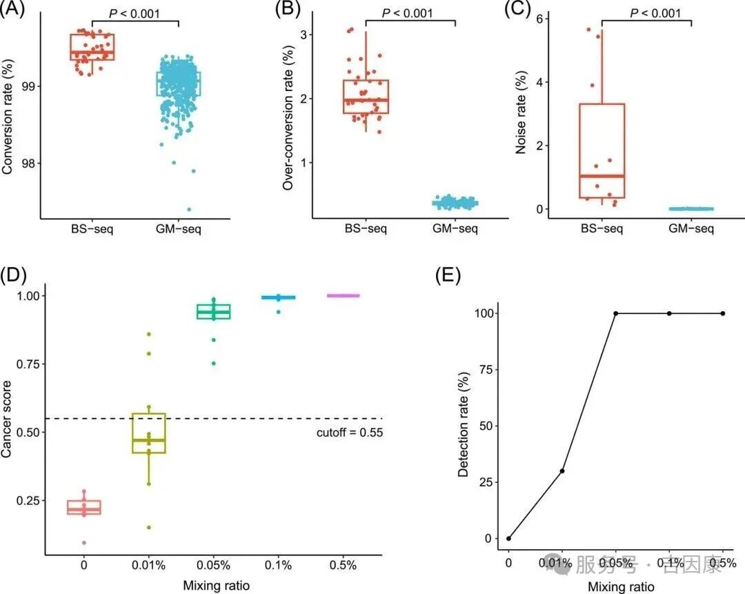
信号捕捉更灵敏:专门锁定带有甲基化修饰的癌症相关 DNA 片段,检测深度达到 1,093X,能精准捕捉到早期癌症释放的微弱信号。
噪音干扰极低:相比传统技术,它能将实验干扰降到极低水平,过度转化率仅 0.4%,远低于传统技术的 2.0%,避免了假阳性结果。
通过最低检测限(LoD)测试,GM-seq平台下的MCED模型在0.01%混合梯度下检出率可达到30%,在0.05%及以上混合梯度下检出率可达到100%。

图1:GM-seq甲基化平台的技术特点
亮眼表现:筛查准、覆盖广、能溯源
覆盖 8 种高发癌,标志物组合更适配中国人群
研究团队整合了 6342 例样本数据,最终筛选出包含 15.5 万个 CpG 位点的检测组合,精准覆盖 8 种中国高发癌症(精准覆盖肺癌、乳腺癌、结直肠癌、肝癌、食管癌、胃癌、胰腺癌、卵巢癌),更贴合国人的癌症发病特点。依托该标志物组合建立靶向捕获的GM-seq深度测序体系,开展多中心队列研究,开发的多癌种早筛(MCED)模型与癌症信号溯源(CSO)模型,同步实现8 种癌症早期异常信号的检测与原发灶定位。

图2:研究设计
筛查性能卓越,平衡漏诊与误判风险
在独立验证中,该方法整体特异性高达 99.0%(意味着很少出现假阳性),整体灵敏度达 81.9%(意味着能准确检出大部分癌症),有效平衡“漏诊”与“误判”风险。对早期癌症的检测能力尤为突出,Ⅰ 期癌症灵敏度达 65.5%,Ⅰ-Ⅱ 期综合灵敏度达 71.3%。不同癌症类型的总敏感性如下:食管癌(79.2%)、胃癌(76.1%)、结直肠癌(86.2%)、胰腺癌(66.7%)、肝癌(100.0%)、肺癌(72.9%)、乳腺癌(88.9%)和卵巢癌(87.9%)。对于尚缺乏标准筛查方案的卵巢癌和胰腺癌,为其筛查提供了可靠的新型方案。

图3:八大癌种早筛的敏感性和特异性
精准溯源肿瘤位置,避免 “找到癌症却找不到病灶”
CSO模型也表现出优异的肿瘤溯源性能。在独立验证队列中,Top1(首推)原发灶预测准确度达87.4%,Top2(前两位)原发灶预测准确度更高达94.5%;即使对信号更微弱的早期肿瘤,Ⅰ期癌症Top1原发灶预测准确度仍保持85.5%,Ⅰ-Ⅲ期准确度稳定在85%-87%。精准的病灶定位能力,可避免 “检出癌症却找不到原发灶” 的临床困境,为后续针对性诊疗方案制定提供关键依据。

图4:CSO癌信号溯源性能表现
MCED和CSO在亚组中的性能表现
本研究对验证集和独立验证集的亚组(年龄、性别、组织病理学亚型)进行了更细致的分析,评估了MCED和CSO在不同亚组之间的灵敏度与溯源准确率。
结果显示,年龄≤50岁的癌症参与者的敏感性略低于年龄>50岁的参与者;在肺癌不同亚型中,肺鳞癌与小细胞肺癌的灵敏度显著优于肺腺癌,且小细胞肺癌的溯源准确度优于非小细胞肺癌。

图5:不同亚组中的性能表现
临床价值:为癌症早筛提供便捷新选择
INSPECTOR研究证实,MCED 和 CSO 方法能通过一管血完成 8 种高发癌症的早期筛查和病灶溯源,既保持了高精准度,又具备便捷、无创的优势。它能作为传统筛查手段的有效补充,提升癌症早筛的覆盖范围和检测效率,帮助医生更早干预,进而提高患者的生存率和生活质量。
未来,这项 “中国方案” 有望进一步推广应用,让更多人受益于便捷、精准的癌症早筛技术,为全球癌症防治贡献中国力量。