04

周口市淮阳区国有建设用地使用权出让网上拍卖公告 周口市淮阳区网拍〔2023〕16号 2023年10月21日

经周口市淮阳区人民政府批准,周口市淮阳区自然资源局决定以网上拍卖方式出让以下8幅地块的国有建设用地使用权,并委托周口市公共资源交易中心组织实施。现将有关事项公告如下:

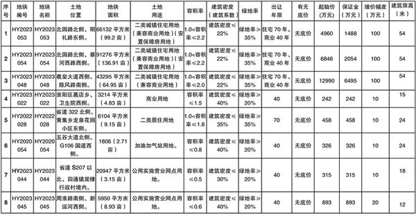
一、拍卖地块的基本情况和规划指标要求(详情见下表)

1.HY2023053号宗地兼容商业设施建筑面积不得超过地上总建筑面积10%,竞得人需配建幼儿园(托儿所),至少配建80个托位,建成后无偿移交政府,其他规划按《HY2023053号宗地的规划设计条件通知书》执行。土地成交价款需在土地出让合同签订后60日内缴清,12个月内必须开工建设,工期35个月,交地时间6个月内。

2.HY2023054号宗地兼容商业设施建筑面积不得超过地上总建筑面积10%,竞得人需配建幼儿园(托儿所),至少配建80个托位,建成后无偿移交政府,其他规划按《HY2023054号宗地的规划设计条件通知书》执行。土地成交价款需在土地出让合同签订后60日内缴清,12个月内必须开工建设,工期35个月,交地时间6个月内。

3.HY2023048号宗地兼容商业设施建筑面积不得超过地上总建筑面积10%,其他规划按《HY2023048号宗地的规划设计条件通知书》执行。土地成交价款需在土地出让合同签订后60日内缴清,12个月内必须开工建设,工期35个月,交地时间6个月内。

4.HY2023022号宗地竞得人需在土地出让合同签订后60日内缴清出让价款,12个月内必须开工建设,工期35个月,交地时间6个月内。

5.HY2022028号宗地竞得人需在土地出让合同签订后60日内缴清出让价款,12个月内必须开工建设,工期35个月,交地时间6个月内。

6.根据周口市淮阳区国土空间规划委员会2023年度第十三次会议研究的意见和周口市淮阳区财政局出具的HY2020054号宗地上资产作价处置函,地上资产与土地一起捆绑出让,竞得人需另支付地上资产价款575108元,收款单位:周口市淮阳区财政局非税收入专户,开户银行:中原银行淮阳区支行,账号:411623010170005701,地上资产无规划、建设手续,具体明细另询。

7.根据周口市淮阳区国土空间规划委员会2023年度第十三次会议研究的意见和周口市淮阳区财政局出具的HY2023044号宗地上资产作价处置函,地上资产与土地一起捆绑出让,竞得人需另支付地上资产价款1000381元,收款单位:周口市淮阳区财政局非税收入专户,开户银行:中原银行淮阳区支行,账号:411623010170005701,地上资产无规划、建设手续,具体明细另询。

8.根据周口市淮阳区国土空间规划委员会2023年度第十三次会议研究的意见和周口市淮阳区财政局出具的HY2023045号宗地上资产作价处置函,地上资产与土地一起捆绑出让,竞得人需另支付地上资产价款1521453元,收款单位:周口市淮阳区财政局非税收入专户,开户银行:中原银行淮阳区支行,账号:411623010170005701,地上资产无规划、建设手续,具体明细另询。

9.具体建设方案须报规划部门批准后实施。

10.根据淮政〔2019〕45号文件精神,竞得人摘牌土地后,应将项目施工标发包给在淮阳设立公司的施工单位;房地产开发项目非淮阳境内企业竞买人在竞买申请时,申请书中应明确成立新公司、公司出资构成及成立时间。

11.土地竞买保证金必须以竞买申请人(单位)自身的名义缴纳,竞买申请人(单位)与缴款人(单位)名称不一致的,无法确认其竞买资格,缴纳款项无效。

12.具体以规划部门出具的规划指标为准,详见规划设计条件或批复文件。

二、竞买申请条件和要求

中华人民共和国境内外的法人、自然人和其他组织,符合网上出让公告或出让须知中明确的资格条件,均可参加本次国有建设用地使用权网上拍卖活动。

三、确定竞得入选人方式

本次国有建设用地使用权网上拍卖出让按照价高者得原则确定竞得入选人。

(1)地块如果未设底价的,报价最高者即为竞得入选人。

(2)地块如果设有底价的,报价最高且不低于底价者即为竞得入选人。

四、报名及保证金截止时间

竞买申请人可在2023年10月20日至2023年11月14日登录周口市公共资源交易中心网站(网址:http://jyzx.zhoukou.gov.cn) (以下简称交易系统),提交申请。

竞买保证金到账截止时间为:

2023年11月14日16时00分。

温馨提示:为避免因竞买保证金到账时间延误,影响您顺利获取网上交易竞买资格,建议您在保证金到账截止时间的1至2天之前缴纳竞买保证金。

五、拍卖时间及网址拍卖报价时间

HY2023053地块: 2023年 11月16日9时00分00秒。

HY2023054地块: 2023年 11月16日9时10分00秒。

HY2023048地块: 2023年 11月16日9时20分00秒。

HY2023022地块: 2023年 11月16日9时30分00秒。

HY2022028地块: 2023年 11月16日9时40分00秒。

HY2020054地块: 2023年 11月16日9时50分00秒。

HY2023044地块: 2023年 11月16日10时00分00秒。

HY2023045地块: 2023年 11月16日10时10分00秒。

拍卖网址:周口市公共资源交易中心网站(网址:http://jyzx.zhoukou.gov.cn)。

六、出让资料获取方式

本次拍卖出让的详细资料和具体要求,见拍卖出让须知及其他出让文件。 拍卖出让须知及其他出让文件可从网上交易系统查看和打印。

七、资格审查

本次国有建设用地使用权网上出让实行竞得入选人资格后审制度,即竞买申请人在网上交易系统按规定递交竞买申请并按时足额缴纳了竞买保证金后,务必在交易系统上自行查询,确认其竞买资格。出让人只对网上交易的竞得入选人进行资格审查。如因竞得入选人的资格审查未通过,造成本次出让地块不成交的,由竞得入选人自行承当相应责任。

八、风险提示

竞买人应该谨慎报价,报价一经提交,不得修改或者撤回。网上拍卖开始后,方可参加限时竞价。

操作系统请使用Win7/ Win10;浏览器请使用IE10及以上版本,其它操作系统与浏览器可能会影响您正常参与网上交易活动。数字证书驱动请到周口市公共资源交易中心网站(网址:http://jyzx.zhoukou.gov.cn)下载中心下载,并正确安装。

《周口土地交易竞买人系统操作手册》请在周口市公共资源交易中心网站(网址:http://jyzx.zhoukou.gov.cn)下载中心下载并认真查看。

特此公告

联系人:刘先生

联系电话:13503941388

周口市淮阳区自然资源局

2023年10月21日