(接上期)
54.参加工伤职工劳动能力鉴定后有哪些一次性待遇?
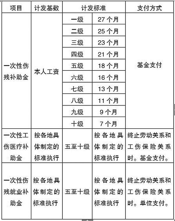
工伤医疗终结后一次性发放待遇(一至十级伤残)(详见表一)。
55.参保工伤职工劳动能力鉴定后可以定期获得哪些长期待遇?
工伤医疗终结后定期发放的待遇(详见表二)。
56.一至四级伤残职工有哪些工伤待遇?
职工因工致残被鉴定为一至四级伤残的,保留劳动关系,退出工作岗位,享受以下待遇:
(1)从工伤保险基金按伤残等级支付一次性伤残补助。
(2)从工伤保险基金按月支付伤残津贴,伤残津贴实际金额低于当地最低工资标准的,由工伤保险基金补足差额。
(3)工伤职工达到退休年龄并办理退休手续后,停发伤残津贴,按照国家有关规定享受基金养老保险待遇。基本养老保险待遇低于伤残津贴的,有工伤保险基金补足差额。
职工因工致残被鉴定为一至四级伤残的,由用人单位和职工个人以伤残津贴为基数,缴纳基本医疗保险费。
57.五至六级伤残职工有哪些工伤待遇?
职工因工致残被鉴定为五至六级伤残的享受以下待遇:
(1)从工伤保险基金按伤残等级支付一次性伤残补助金。
(2)保留与用人单位的劳动关系,由用人单位安排适当工作。难以安排工作的,由用人单位按月发给伤残津贴。伤残津贴实际金额低于当地最低工资标准的,由用人单位补足差额。
经工伤职工本人提出,该职工可以与用人单位解除或者终止劳动关系,由工伤保险基金支付一次性工伤医疗补助金,由用人单位支付一次性伤残就业补助金。一次性工伤医疗补助金和一次性伤残就业补助金的具体标准由省、自治区、直辖市人民政府规定。
58.七至十级伤残职工有哪些工伤待遇?
职工因工致残被鉴定为七至十级伤残的,享受以下待遇:
(1)从工伤保险基金按伤残等级支付一次性伤残补助金。
(2)劳动、聘用合同期满终止,或者职工本人提出解除劳动、聘用合同的,由于工伤保险基金支付一次性工伤医疗补助金,由用人单位支付一次性伤残就业补助金。一次性工伤医疗补助金和一次性伤残就业补助金的具体标准由省、自治区、直辖市人民政府规定。
(未完待续)
表一
表二
工伤保险政策宣传专栏
周口市人力资源和社会保障局 咨询电话:0394-8289518
,
,
