2018年10月16日
第02版:要闻 PDF版

“决战80天,坚决打赢蓝天保卫战”督查问题通报

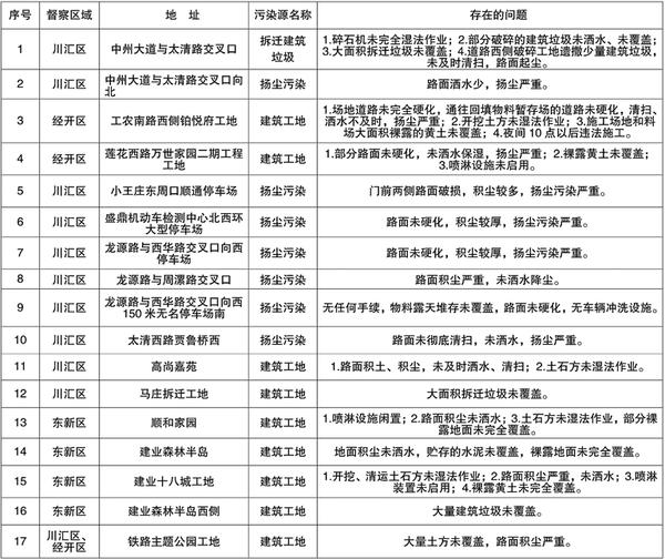
附表 :“决战80天,坚决打赢蓝天保卫战”督查问题汇总表(10月11日)

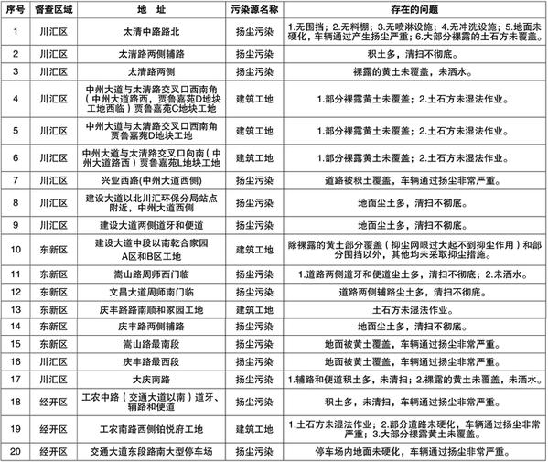
附表 :“决战80天,坚决打赢蓝天保卫战”督查问题汇总表(10月12日)

附表:“决战80天,打赢蓝天保卫战”督查问题汇总表(10月13日)

为确保全面打赢2018年蓝天保卫战,10月10日周口市污染防治攻坚办领导小组成立专项督查组,在中心城区开展“决战80天,坚决打赢蓝天保卫战”督查行动。行动期间,督查组集中执法力量,采取白天查和夜晚查、工作日查和双休日查、集中查和分散查相结合的方式,突出重点区域、重点污染源、重点时段,加强中心城区工地扬尘、城市清洁、餐饮油烟、挥发性有机物排放、重型运输车辆、“散乱污”企业、燃煤设施、涉气工业企业、焚烧秸秆和垃圾等大气污染源管控。

现将所有督查到的问题予以公示,欢迎广大市民监督。如有环境违法问题,市民可拨打举报电话12369第一时间举报。

2018-10-16 1 1 周口日报 content_41116.html 1 “决战80天,坚决打赢蓝天保卫战”督查问题通报 /enpproperty-->