新闻中心
旧版查询
2021年05月22日
首页
< 上一期
  
下一期 >
第03版:
时事·广告
PDF版
上一版
下一版
上一篇
放大+
缩小-
默认
o
朗读
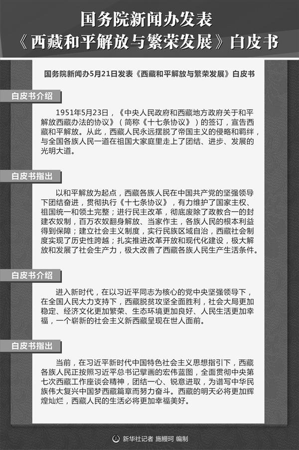
国务院新闻办发表《西藏和平解放与繁荣发展》白皮书
上一篇
放大+
缩小-
默认
o
朗读
网站简介
|
公司简介
|
广告刊例
2021-05-22
1
1
周口日报
content_136072.html
1
国务院新闻办发表《西藏和平解放与繁荣发展》白皮书
/enpproperty-->