各县(市、区)、市城乡一体化示范区、周口临港开发区、黄泛区农场安全生产和防灾减灾救灾委员会,市安全生产和防灾减灾救灾委员会各成员单位:
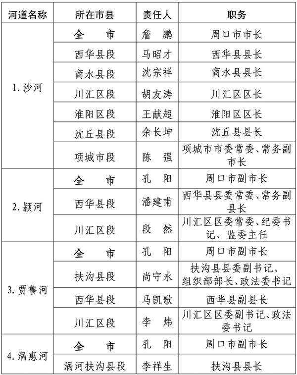
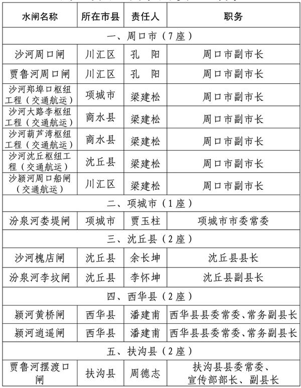
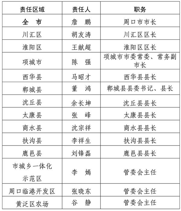
为全面落实防汛抗旱工作责任,扎实做好2025年防汛抗旱工作,经市政府同意,现将全市防汛抗旱责任人,南水北调工程、蓄滞洪区、主要防洪河道、大型水闸和省重点在建工程(周口境内)等重点防洪工程防汛责任人名单予以通告。
各县(市、区)安防委要参照市安防委通告内容,逐级落实本辖区防汛抗旱和各类防洪工程防汛责任人,并及时通告。
2025年4月18日
周安防委〔2025〕6号
各县(市、区)、市城乡一体化示范区、周口临港开发区、黄泛区农场安全生产和防灾减灾救灾委员会,市安全生产和防灾减灾救灾委员会各成员单位:
为全面落实防汛抗旱工作责任,扎实做好2025年防汛抗旱工作,经市政府同意,现将全市防汛抗旱责任人,南水北调工程、蓄滞洪区、主要防洪河道、大型水闸和省重点在建工程(周口境内)等重点防洪工程防汛责任人名单予以通告。
各县(市、区)安防委要参照市安防委通告内容,逐级落实本辖区防汛抗旱和各类防洪工程防汛责任人,并及时通告。
2025年4月18日